2025-01-01 11:55:14欧凯手游网
在科技行业里,微软率先提出了打造负责任的人工智能的决心。2016 年,微软 CEO 萨提亚纳德拉发表了一篇关于人工共同责任的专栏文章,几个月后,第一次公开提出了微软的人工智能准则:公平、可靠和安全、隐私和保障、包容、透明、责任。
当 AI 进入主流产品和服务时,这些原则对于创建负责任且值得信赖的 AI 至关重要。它们以两个角度为指导:道德和可解释。阅读标题链接可阅读详细细节。
微软为各行业客户 根据 AI 战略阶段不同提供四个层次的 AI 创新支持:
1、结合您的现有数据直接使用 Azure OpenAI 模型:适合各类 AI 场景的实现;
2、prompt engineer 提示工程优化:提高大语言模型生成响应的准确性;
3、基于现有模型进行 Fine-tuning 微调:使用示例数据重新训练现有的大型语言模型,从而生成使用提供的示例经过优化的新的“自定义”大型语言模型;
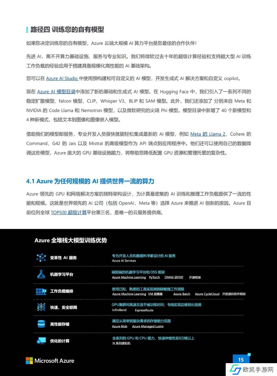
4、训练您的自有模型:Azure AI Infra 云端大规模 AI 算力平台方案;
其中,90% 的使用场景可以通过前两层的落地方案实现。在任何路径下,您都可以通过使用检索增强生成 (RAG)模式,与预训练的大型语言模型 (LLM) 和你自己的数据配合使用以生成响应。
同时,也可以通过使用 Azure 大语言模型运营功能 (LLMOps) 实现高效提示工程和开发部署,以简化的过程来管理大模型应用的端到端生命周期。



















声明:本文内容及配图由入驻作者撰写或者入驻合作网站授权转载。文章观点仅代表作者本人,不代表本站立场。文章及其配图仅供学习分享之
新品榜/热门榜